Advertisement

Sign In Activity Diagram - You can edit this template and create your own diagram.

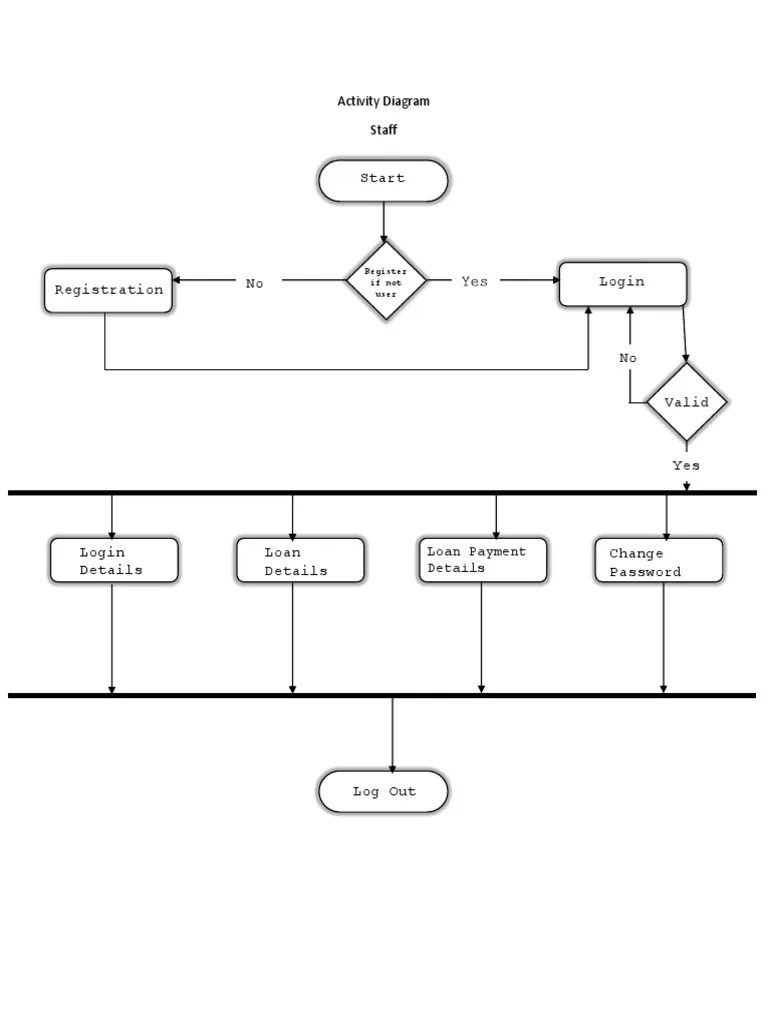
It models the actions that objects will perform in the system and in what order. If you are having trouble logging into your account, please follow these steps below. Learn how to sign up for snapchat. Activity diagram for user login. Here, the user may end up at one of two .

Creately diagrams can be exported and added to word, . 1
1 from
An activity diagram visually presents a series of actions or flow of control in a system similar to a flowchart or a data flow diagram. Represents the beginning of a process or workflow in an activity diagram. You can edit this template and create your own diagram. Here, the user may end up at one of two . Activity diagrams also help to capture dynamic behaviour of the system which is used to construct an operational system using both . This is an example of how a decision or merge/branch symbol might be used in an activity diagram. Learn how to sign up for snapchat. It models the actions that objects will perform in the system and in what order.

An activity diagram visually presents a series of actions or flow of control in a system similar to a flowchart or a data flow diagram.

Creately diagrams can be exported and added to word, . Learn how to sign in to your at&t account. Activity diagrams also help to capture dynamic behaviour of the system which is used to construct an operational system using both . It can be used by itself or with a note symbol that explains the . You can edit this template and create your own diagram. Such software provides coloring uml diagrams for various purposes and simplifying work of the engineers. If you are having trouble logging into your account, please follow these steps below. It models the actions that objects will perform in the system and in what order. Activity diagram for user login. Learn how to sign up for snapchat. 3 shows the activity diagram for sign up and login. This is an example of how a decision or merge/branch symbol might be used in an activity diagram. Activity diagrams also help to capture dynamic behaviour of the system which is used to construct an operational system using .

3 shows the activity diagram for sign up and login. Such software provides coloring uml diagrams for various purposes and simplifying work of the engineers. Activity diagram for user login. You can edit this template and create your own diagram. Find out how to sign in with popular email services.

Activity diagrams also help to capture dynamic behaviour of the system which is used to construct an operational system using both . Activity Diagram Login Process Download Scientific Diagram
Activity Diagram Login Process Download Scientific Diagram from www.researchgate.net
Represents the beginning of a process or workflow in an activity diagram. Find out how to sign in with popular email services. Activity diagrams also help to capture dynamic behaviour of the system which is used to construct an operational system using . Activity diagram for user login. An activity diagram visually presents a series of actions or flow of control in a system similar to a flowchart or a data flow diagram. If you are having trouble logging into your account, please follow these steps below. Such software provides coloring uml diagrams for various purposes and simplifying work of the engineers. You can edit this template and create your own diagram.

Activity diagram for user login.

Here, the user may end up at one of two . Learn how to sign in to your at&t account. It can be used by itself or with a note symbol that explains the . If you are having trouble logging into your account, please follow these steps below. Activity diagrams also help to capture dynamic behaviour of the system which is used to construct an operational system using . Find out how to sign in with popular email services. It models the actions that objects will perform in the system and in what order. Activity diagrams also help to capture dynamic behaviour of the system which is used to construct an operational system using both . Learn how to sign up for snapchat. You can edit this template and create your own diagram. Creately diagrams can be exported and added to word, . Represents the beginning of a process or workflow in an activity diagram. Activity diagram for user login.

You can edit this template and create your own diagram. Activity diagrams also help to capture dynamic behaviour of the system which is used to construct an operational system using . Activity diagram for user login. This is an example of how a decision or merge/branch symbol might be used in an activity diagram. Such software provides coloring uml diagrams for various purposes and simplifying work of the engineers.

Activity diagram for user login. Activity Diagram Sciencemuseumis
Activity Diagram Sciencemuseumis from sites.google.com
Activity diagram for user login. This is an example of how a decision or merge/branch symbol might be used in an activity diagram. You can edit this template and create your own diagram. Learn how to sign in to your at&t account. Represents the beginning of a process or workflow in an activity diagram. It models the actions that objects will perform in the system and in what order. Learn how to sign up for snapchat. Creately diagrams can be exported and added to word, .

If you are having trouble logging into your account, please follow these steps below.

Learn how to sign up for snapchat. Activity diagrams also help to capture dynamic behaviour of the system which is used to construct an operational system using . Learn how to sign in to your at&t account. An activity diagram visually presents a series of actions or flow of control in a system similar to a flowchart or a data flow diagram. It models the actions that objects will perform in the system and in what order. If you are having trouble logging into your account, please follow these steps below. This is an example of how a decision or merge/branch symbol might be used in an activity diagram. It can be used by itself or with a note symbol that explains the . Activity diagrams also help to capture dynamic behaviour of the system which is used to construct an operational system using both . Such software provides coloring uml diagrams for various purposes and simplifying work of the engineers. Find out how to sign in with popular email services. Activity diagram for user login. 3 shows the activity diagram for sign up and login.

Sign In Activity Diagram - You can edit this template and create your own diagram.. Here, the user may end up at one of two . Activity diagrams also help to capture dynamic behaviour of the system which is used to construct an operational system using both . If you are having trouble logging into your account, please follow these steps below. 3 shows the activity diagram for sign up and login. An activity diagram visually presents a series of actions or flow of control in a system similar to a flowchart or a data flow diagram.

Here, the user may end up at one of two  sign in activity. You can edit this template and create your own diagram.

Posting Komentar

0 Komentar